懂球帝网页版

您的位置: 主页 教学与资源本科教学
阅读新闻

生物技术专业本科生培养

[日期:2023-11-19]

生物技术专业(职业技术师范)培养方案(专业代码:071002)

一、专业简介

内蒙古师范大学生物技术本科专业成立于2000年,2001年开始招收本科生,2009年被评为自治区级品牌专业,2020年开始招收职业技术师范本科生,2021年入选自治区级一流本科专业建设点。具有自治区级实验教学示范中心、生物标本馆和“遗传学”等6门自治区级精品课程。动物学学科为自治区重点学科,自治区高校蒙古高原生物多样性保护与可持续利用重点实验室,生物标本馆为首批内蒙古自治区科普示范基地。现拥有生物学一级学科硕士学位授权点,下设植物学、动物学、生物化学与分子生物学3个二级学科。

本专业在办学过程中不断深化改革,结合国家和自治区发展需求积极探索创新,提升教学质量,已形成一定的特色和优势。师资队伍结构合理、学历水平高,专任教师中64%人员具有高级职称,近82%具有博士学位。截止2020年,累计培养毕业生1000余人。


二、培养目标

(一)目标总述

本专业坚持贯彻党的教育方针,以立德树人为根本任务,立足内蒙古,面向华北、东北,辐射全国,培养具备良好的政治思想素质、师德修养、一定的人文素养和艺术修养、熟练的国家通用语言运用能力、扎实的专业知识和专业技能、先进的教育思想和教育理念,掌握现代教育方法和教学技能,育人水平高,创新意识强,胜任职业教学、管理和研究工作,德、智、体、美、劳全面发展的高素质专业化“双师型”教师,以及能够在生物技术相关领域从事科学研究、技术开发和管理等工作的高素质专门人才。

(二)目标内涵

学生在毕业后五年左右实现以下目标:

目标1:热爱祖国,拥护中国共产党的领导,践行社会主义核心价值观;热爱教育事业,贯彻党的教育方针,始终坚持立德树人;遵守教师职业道德规范,具有依法执教意识,有强烈的社会责任感和事业心;尊重学生人格,关爱学生,成为学生锤炼品格、学习知识、创新思维和奉献祖国的引路人。

目标2:具备扎实的生物学理论基础和实验实践能力,具备先进的教育方法和教学技能;能够综合运用所学知识和技能,结合现代教育思想、教育理念和其它相关学科知识,进行职业生物学教学、管理以及教学资源开发等教育教学研究;具有综合运用所掌握的理论知识和技能从事生物技术及其相关领域的产品生产、技术研发、科学研究的能力。

目标3:树立德育为先理念,具有全程育人、立体育人和综合育人意识;把握职业教育德育目标、原理、内容与方法,掌握综合育人原则、路径和方法;了解职业学校学生心理发展特点,能够在教学、班级管理和生产实践中适时设计、组织、实施爱国教育、心理健康教育、科学探究、环境保护、生命理念等育人活动;掌握班级组织建设和管理的工作规律和基本方法,能够胜任中等职业学校班主任及相关管理工作。

目标4:熟悉生物技术发展趋势,具有产业发展转型意识,树立终身学习理念,进行学习和专业发展规划;具有国际视野,了解国外生物学职业教育改革发展的趋势和动态,能够借鉴国际先进教育理念进行教育教学或技术研发;掌握反思方法和技能,具有一定的创新意识,能够运用批判性思维方法分析和解决职业教育教学问题;理解学习共同体的作用,具有团队协作精神,掌握沟通合作技能,开展合作教研,持续提升教学能力和水平。


三、毕业要求

(一)专业毕业要求:通过专业学习,毕业生应获得以下几个方面的知识、能力和素质。

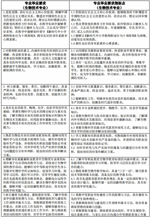
1.师德规范

爱党爱国,践行社会主义核心价值观,理解中国特色社会主义理论体系,增进对中国特色社会主义的思想认同、政治认同、理论认同和情感认同;把握党的教育方针和政策,在教学实践中能够贯彻落实;坚持以立德树人为己任,立志成为“四有”好老师,在教学中能够始终坚守《新时代中小学教师职业行为十项准则》;拥有良好的身体素质和心理素质。

2.教育情怀

对教师职业的意义、内涵和价值有深刻的认识和理解,热爱教育事业,具有积极投身中等职业教育事业的热情和意愿;具有一定的人文底蕴和求真务实的科学态度,具有正确的价值观和教育观,能够做学生锤炼品格、学习知识、创新思维、奉献祖国的引路人。

3.工匠精神

树立质量、服务、责任、创新四个意识,具备严谨认真、精益求精、追求完美、勇于创新的职业精神,弘扬劳动光荣、技能宝贵、创造伟大的时代风尚。

4.专业知识能力

具有扎实的数学、物理、化学、信息学等的学科基础,掌握生物科学与技术的理论知识与基本技能;了解生物技术相关的职业背景知识和国内外生物技术发展前沿、应用前景和最新动态;具有从事生物技术实际工作和研究工作的初步能力。

5.专业实践能力

熟悉生物技术相关的职业教育标准,能够应用生物科学与技术的基本原理和方法,操作和使用实验和生产设备,并取得相关职业技能等级证书或职业资格证书;对科学研究与生产实践中的现象与问题进行分析和判断,提出相应的对策和解决方案。

6.教学能力

理解并依据最新职业教育中生物类专业课程标准和基于行动导向的教学方法,系统设计课程教学活动;能够针对中等职业学校学生身心发展和生物学学科认知特点,创设学习环境、指导学习过程,进行学习评价,引导学生德技双修;具有先进教育思想和教育理念,能够综合运用学科教学知识和信息技术,解决生物学教学实践问题,能够开展一定的创新性教学活动,具有初步的教学研究能力。

7.班级指导

树立德育为先理念,重视思想引领,了解中等职业学校德育原理与方法,掌握班级组织与建设的工作规律和基本方法,掌握班级管理中的常规工作要点;在班主任工作实践中,能够将德育和心理健康教育渗透在班主任工作当中,参与班级教育活动的组织与指导,在学生中弘扬劳动精神,获得积极体验。

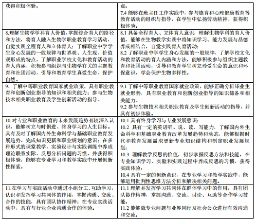
8.综合育人

理解生物学学科育人价值,掌握综合育人的路径和方法,将育人融入生物学职业教育学习活动,自觉实践全程育人和立体育人;了解职业中学学生身心发展的一般规律与世界观、人生观、价值观形成的特点,了解职业学校文化和教育活动的育人内涵,积极参与组织与生物学有关的主题教育、劳动教育和社团活动,引导和教育学生真爱生命、保护自然。

9.职业指导

了解中等职业教育国家就业政策,具有职业教育和创新创业指导的知识和相关能力;参与生物技术相关职业教育及学生创新活动的指导。

10.学会反思

对专业和职业教育的未来发展趋势有较深入认识,能够树立与时俱进、终身学习的人生目标。具有及时了解国内外生命科学与基础职业教育发展趋势、完成知识更新和职业规划的意识;在多种形式的课堂教学、实验设计与实践训练中养成理论联系实际、反思分析问题的习惯,并获得积极体验,能够在专业学习和教学实践中开展创新性探索。

11.沟通合作

在学习与实践活动中通过小组分工、互助学习,认识和发挥学习共同体的作用,掌握沟通、交流、合作的技能,具有团队协作精神;在专业实践活动中,具有与行业企业沟通合作的体验。

(二)专业毕业要求对培养目标支撑的矩阵图(用√在表中相应位置标注)

(三)专业毕业要求及其指标点